机构设置
党政机构
教学机构
教辅机构
群团组织
党务公开
班子建设
党群动态
工作动态
思想建设
制度建设
全省样板党支部建设专栏(基础教学党支部)
教学研究
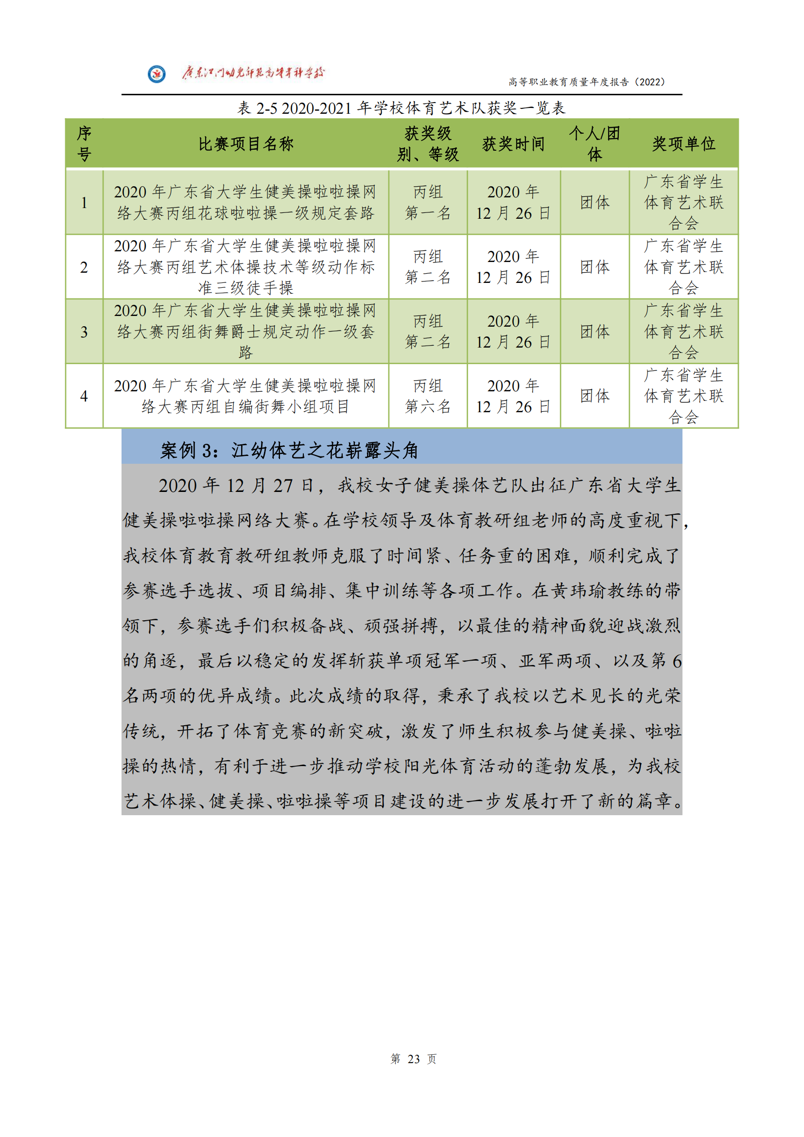
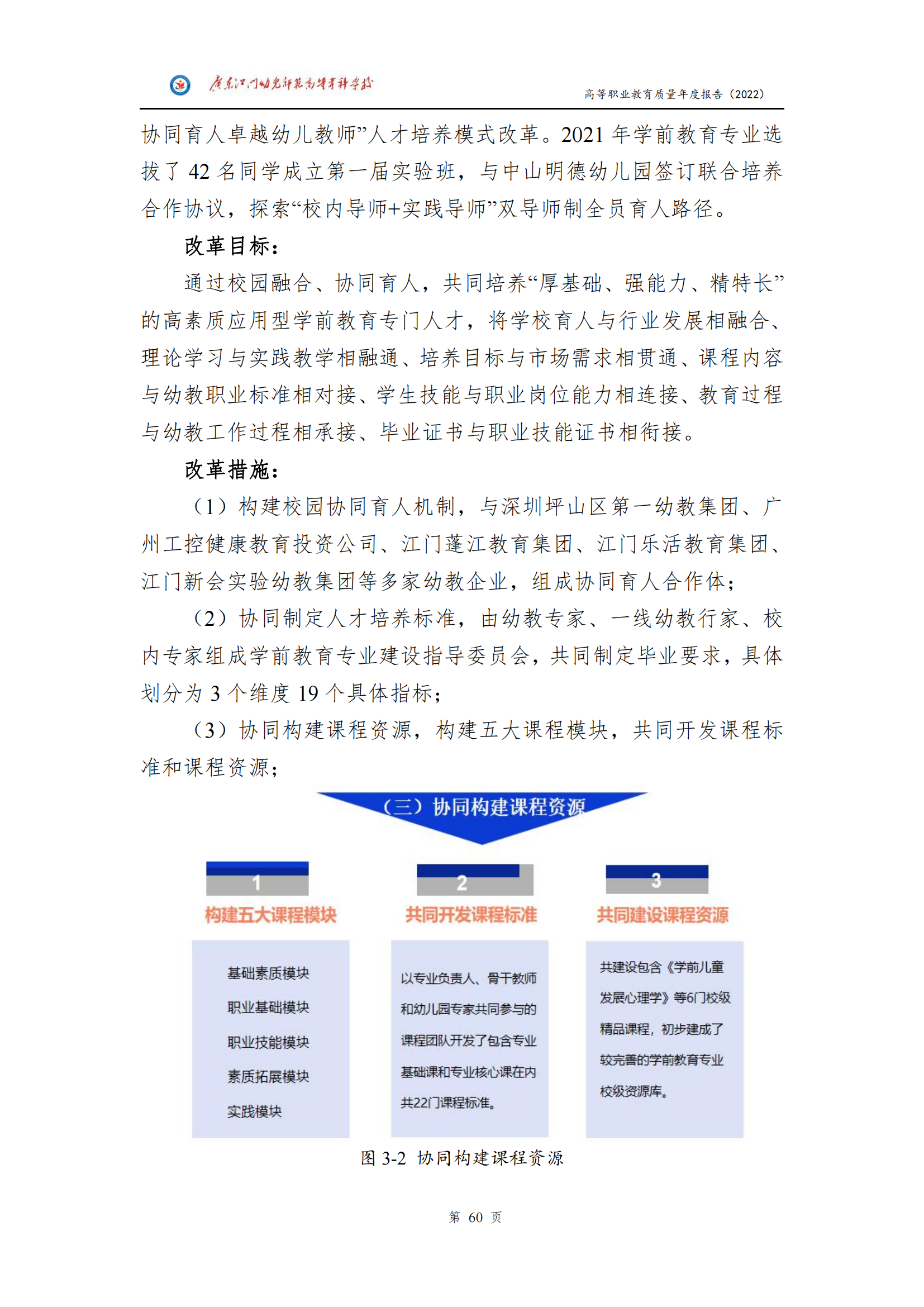
教学活动
教育实践
学校概况
校园简介
现任领导
学校章程
联系方式
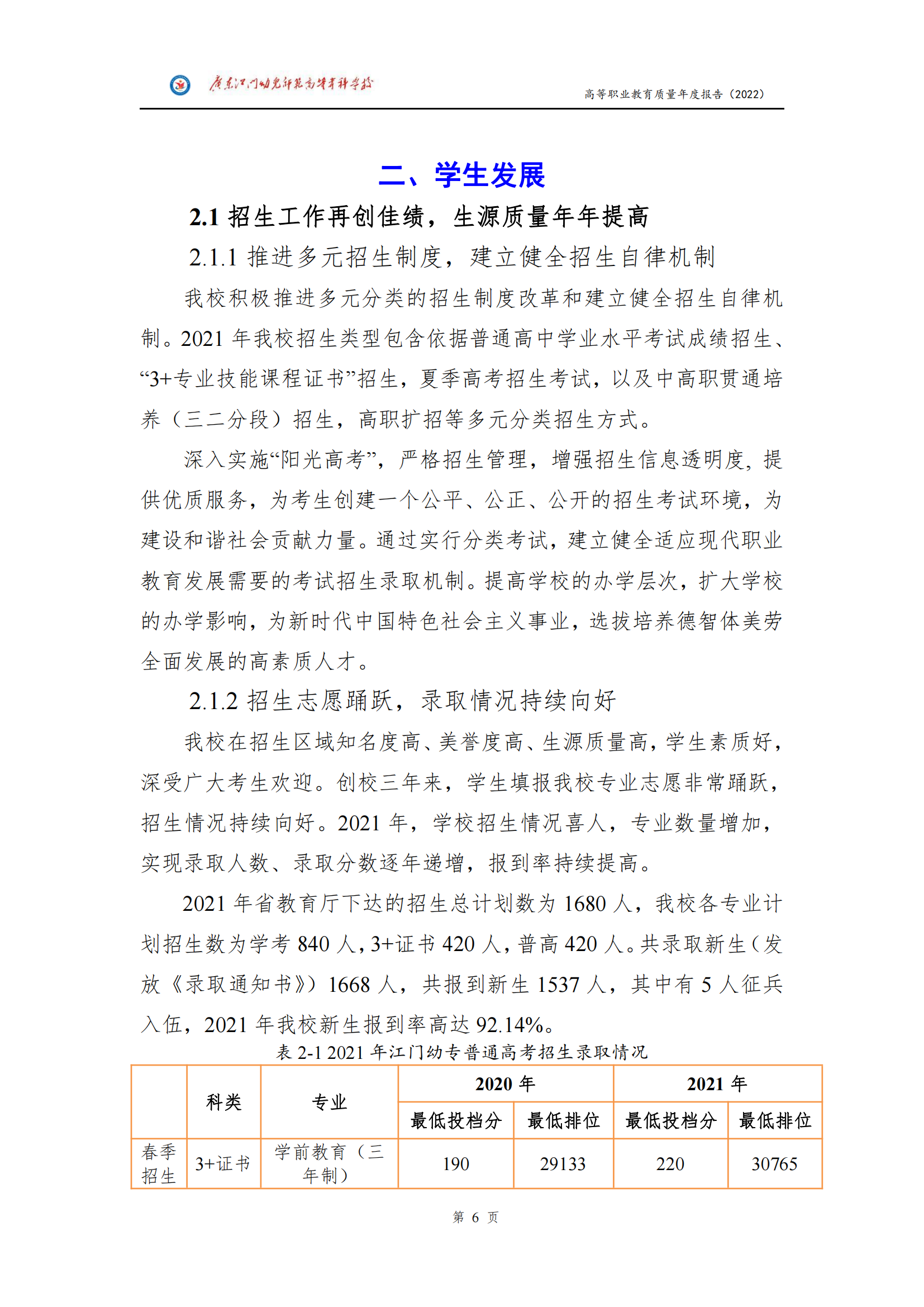
招生就业
招生公告
招生计划
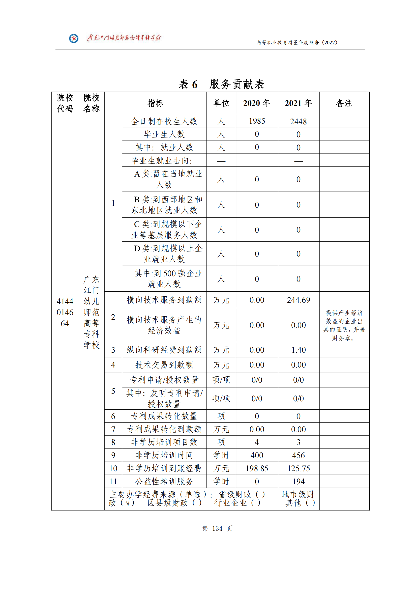
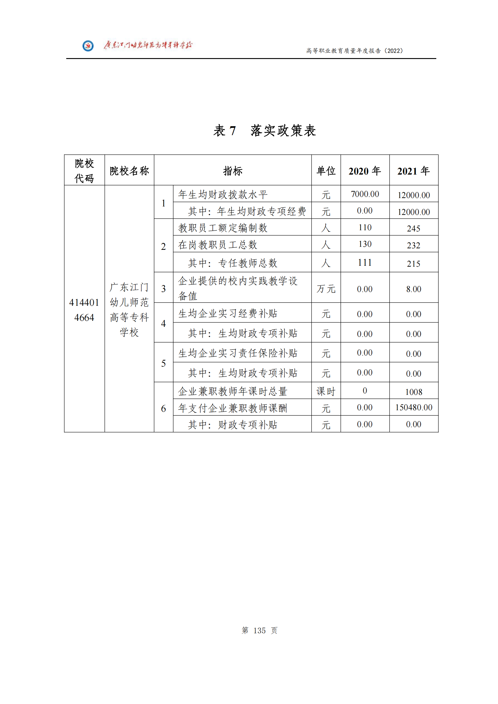
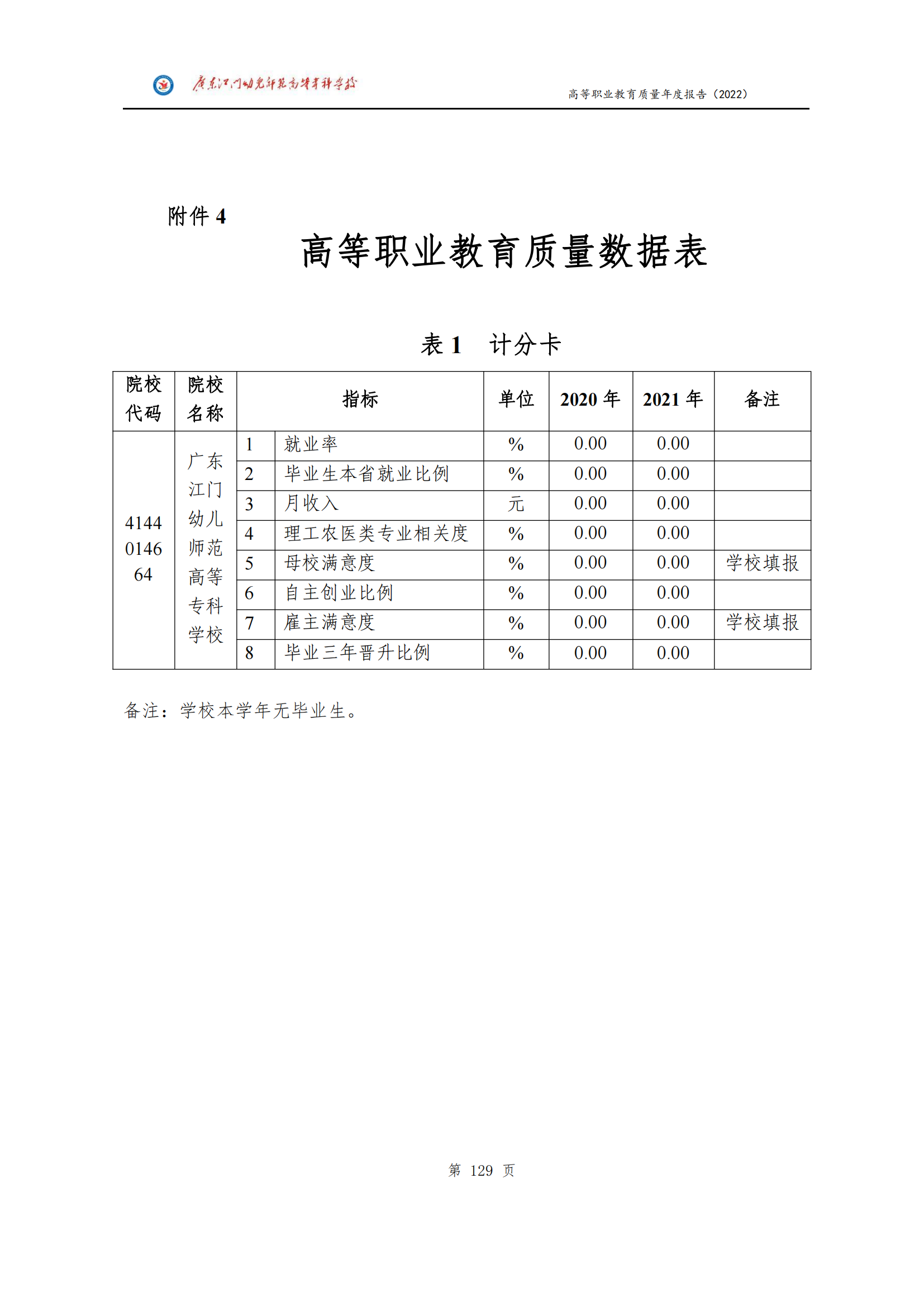
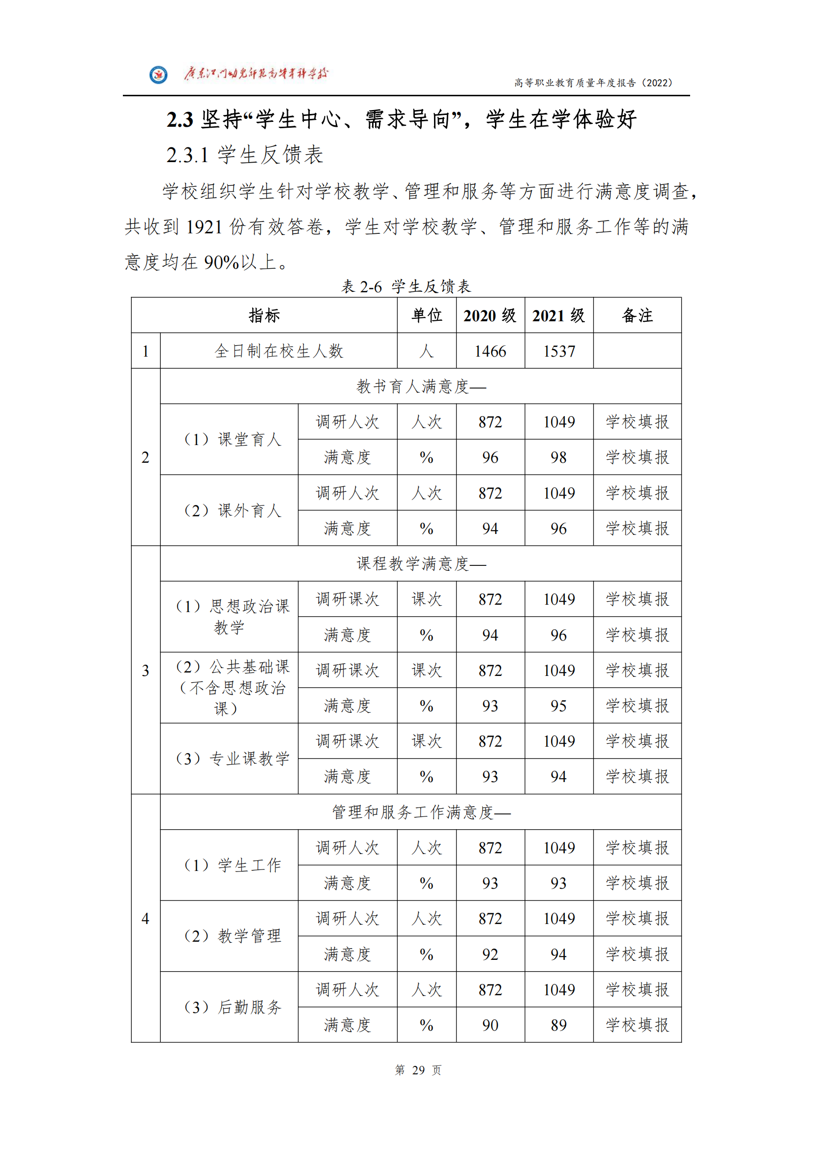
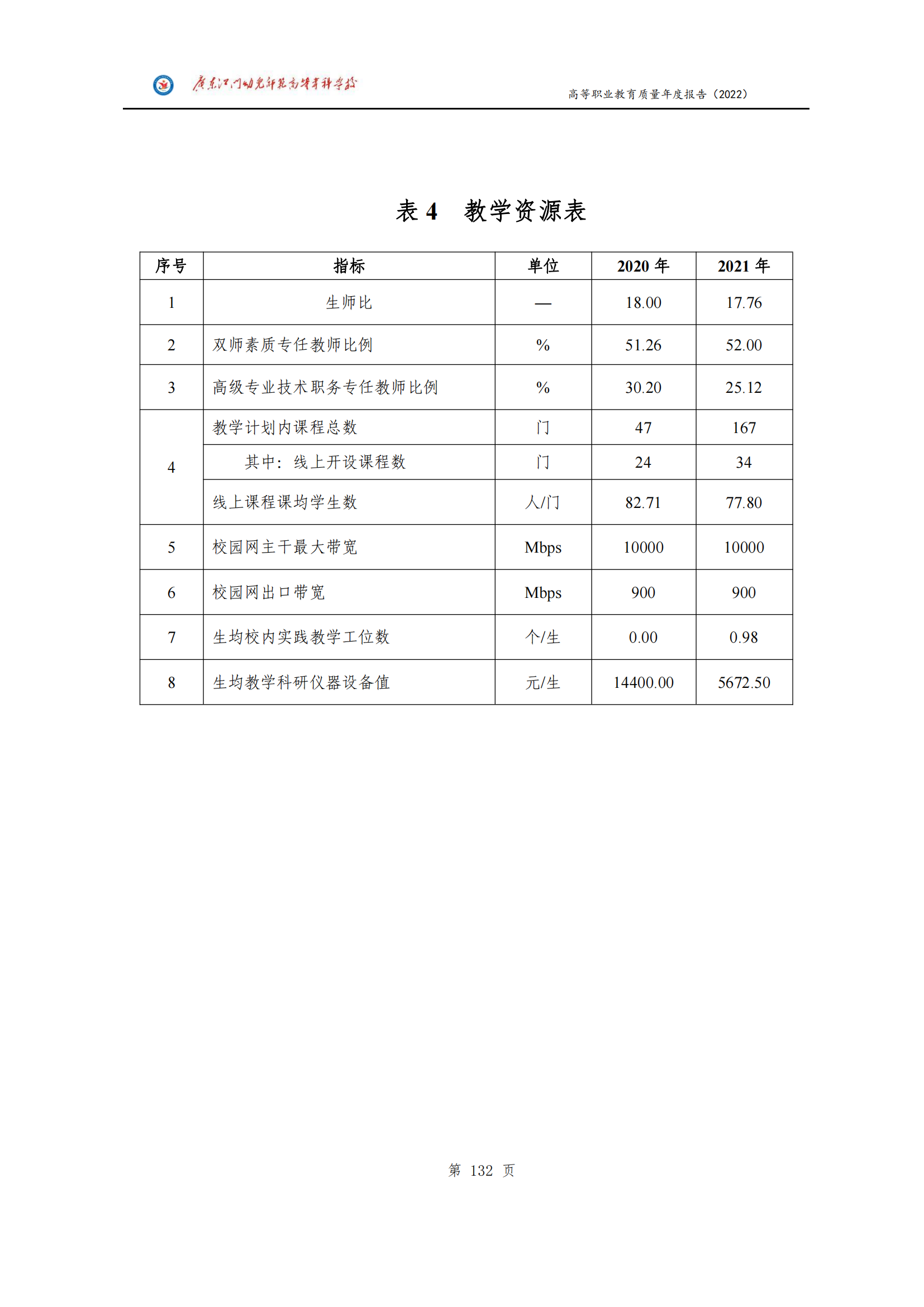
质量年报
专业设置
教育政策
学校年报
信息公开
基本信息
招生考试信息
财务、资产及收费信息
人事师资信息
教学质量信息
学生管理服务信息
学风建设信息
对外交流与合作信息
学位、学科信息
人才培养方案
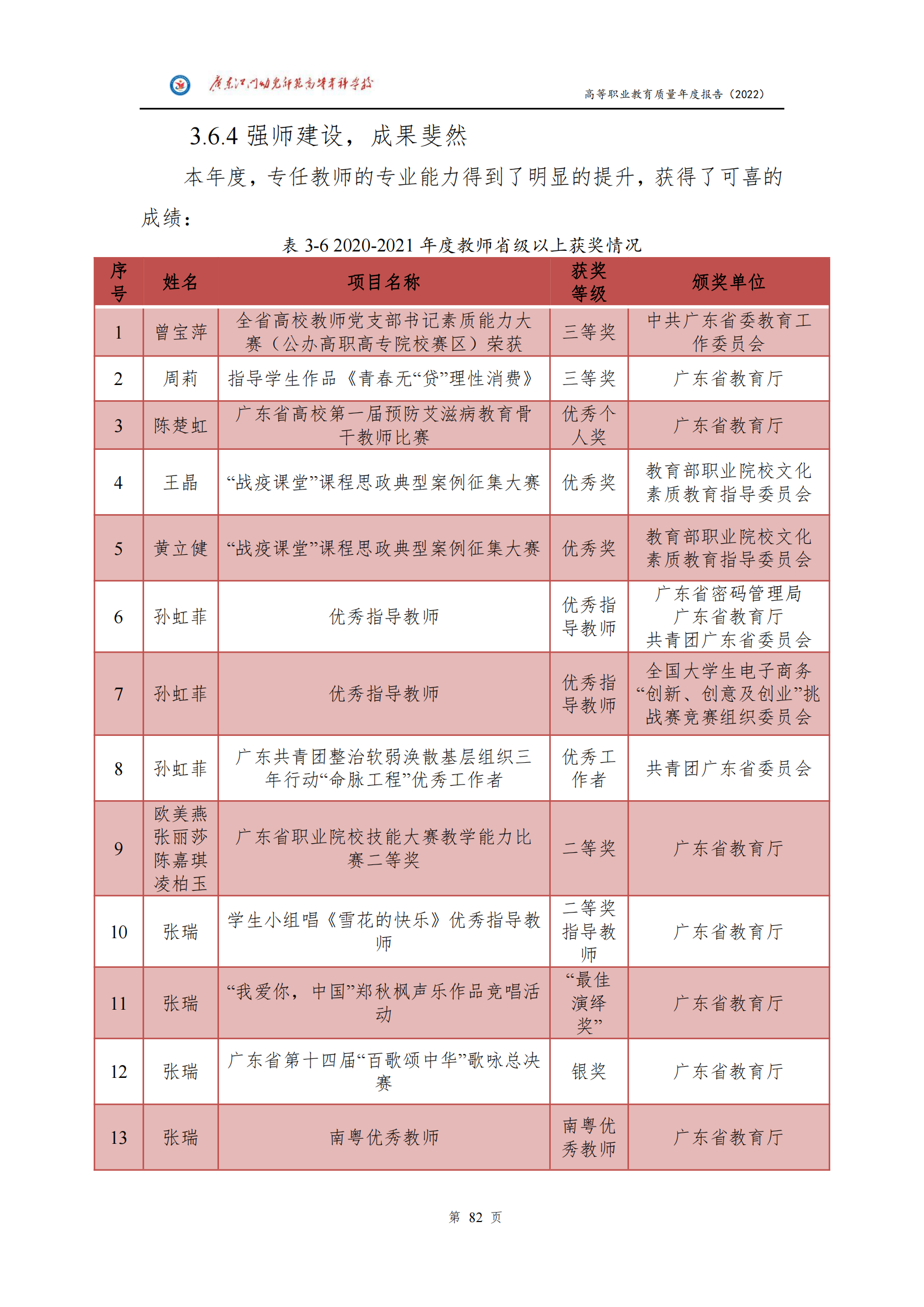
职业教育质量年报
高等职业教育“课堂革命”典型案例
其他
创新强校
你所在位置:
MK国际,MK(中国)一站式体育服务官方网站
>
学校年报
质量年报
来源:鹤山市公安局
发布日期:2022-09-15 14:38:16
作证材料:
版权所有:MK国际,MK(中国)一站式体育服务官方网站
粤ICP备19138881号
电话:党政办公室 0750-3986809
招生办 : 3789912、3783775、3781775
万象城平台
|
赢博平台
|
星空体育登录_星空体育平台(中国)
|
荣耀体育在线登陆入口
|
威客电竞app登录入口
|
开运电竞
|
荣耀体育官方站网页版
|
OD平台
|
YY(易游体育)中国
|